Каталог
Все категории
  • Все категории
  • Кондиционеры
  • Тепловое отопительное оборудование
  • Теплый пол
  • Греющий кабель
  • Вентиляция
  • Расходные материалы для установки кондиционеров
  • Защита от протечки воды
  • Уцененные товары
Каталог

Модуль подключения влагозащищенных завес МП60Е

Бренд:Тепломаш
К сравнению
В избранное
Артикул:775855
Модуль подключения влагозащищенных завес МП60Е
Страна производитель:
Россия
Условия эксплуатации Array
Температура окружающей среды:
от -5°С до +40°С
Разделитель Array
Гарантия:
1 год
Модельный ряд
Вернем 902 руб.Возвращаем 2% от стоимости на ваш бонусный счет за покупку. Например, если вы совершили покупку на 10000 рублей, то на ваш бонусный счет будет зачислено 200 рублей

Подробнее

45 100
С НДС 22%
11
Описание
Характеристики
Отзывы
Сопутствующие файлы
Вопрос-Ответ 0

Модуль подключения влагозащищенных завес МП60Е

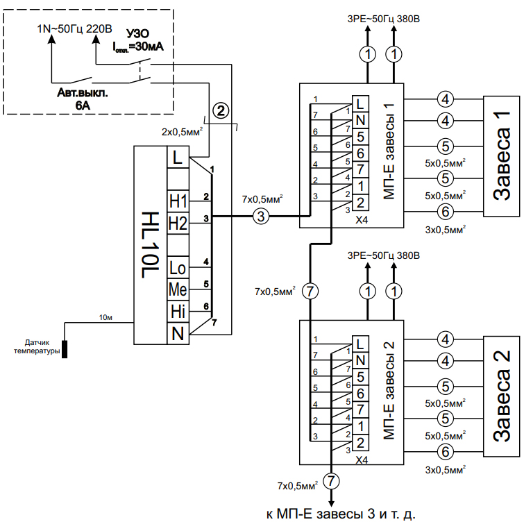
Предназначен для подключения промышленной завесы КЭВ-60П7021E (с электрическим источником тепла и степенью защиты оболочки IP54) к электросети и трансляции команд управления с пульта HL10L. Управление завесой осуществляется пультом HL10L, который приобретается отдельно.

Модуль МП-Е обеспечивает:

  • отключение ТЭНов при срабатывании аварийного термовыключателя завес. Температура срабатывания термовыключателя – 120ºС;
  • отключение вентиляторов и ТЭНов при срабатывании термозащиты любого из двигателей завесы.

Модуль МП-Е является неотъемлемым элементом комплекта поставки завес и приобретается к каждой завесе.

При соединении модулей МП-Е, к одному пульту HL10L можно подключить до двадцати завес любой модели из перечисленных в таблице в любых сочетаниях.

Схема подключения группы от двух до двадцати влагозащищенных завес к одному пульту управления HL10L
Россия Россия — страна бренда
Россия Россия — страна производства
Характеристики
Вид комплектующего:
Класс электрозащиты:
Общие характеристики
Бренд:
Страна производитель:
Родина бренда:
Гарантия:
Технические характеристики
Напряжение электропитания
Степень защиты корпуса
Условия эксплуатации
Температура окружающей среды:
Габаритные размеры
Вес, кг:
Размеры прибора (Ш×В×Г), мм:
Размеры в упаковке (Ш×В×Г), мм:
Отзывов ещё нет — ваш может стать первым.
Все отзывы 0
Оцените товар:
Нажмите на кнопку или перетащите фото в эту областьдо 10 изображений PNG, JPEG.
Спасибо!Ваш отзыв появится на сайте после проверки.
Средняя оценка покупателей
0.0 из 5 звезд
Сопутствующие файлы
Не заполнено поле "Имя"
Не заполнено поле "Email"
В тексте вопроса должно быть как минимум 3 символа
Похожие товары
Тепловая завеса Тепломаш КЭВ-3П11510Е
Россия Россия
12 390 с НДС 22%
Вернем 247.8 руб.Возвращаем 2% от стоимости на ваш бонусный счет за покупку. Например, если вы совершили покупку на 10000 рублей, то на ваш бонусный счет будет зачислено 200 рублей

Подробнее

Водяная тепловая завеса Тепломаш КЭВ-65П4142W
Водяная тепловая завеса Тепломаш КЭВ-65П4142W
Россия Россия
75 592 85 900 -12%с НДС 22%
Вернем 1511.84 руб.Возвращаем 2% от стоимости на ваш бонусный счет за покупку. Например, если вы совершили покупку на 10000 рублей, то на ваш бонусный счет будет зачислено 200 рублей

Подробнее

Водяная тепловая завеса Тепломаш КЭВ-29П2122W
Россия Россия
42 618 48 430 -12%с НДС 22%
Вернем 852.36 руб.Возвращаем 2% от стоимости на ваш бонусный счет за покупку. Например, если вы совершили покупку на 10000 рублей, то на ваш бонусный счет будет зачислено 200 рублей

Подробнее

Вентилятор осевой ВО-4М450С Тепломаш
Вентилятор осевой ВО-4М450С Тепломаш
Россия Россия
20 956 21 747 -4%с НДС 22%
Вернем 419.12 руб.Возвращаем 2% от стоимости на ваш бонусный счет за покупку. Например, если вы совершили покупку на 10000 рублей, то на ваш бонусный счет будет зачислено 200 рублей

Подробнее

Вентилятор осевой ВО-4М400С Тепломаш
Вентилятор осевой ВО-4М400С Тепломаш
Россия Россия
19 621 20 361 -4%с НДС 22%
Вернем 392.42 руб.Возвращаем 2% от стоимости на ваш бонусный счет за покупку. Например, если вы совершили покупку на 10000 рублей, то на ваш бонусный счет будет зачислено 200 рублей

Подробнее

Вентилятор осевой ВО-4М630В Тепломаш
Вентилятор осевой ВО-4М630В Тепломаш
Россия Россия
46 343 48 092 -4%с НДС 22%
Вернем 926.86 руб.Возвращаем 2% от стоимости на ваш бонусный счет за покупку. Например, если вы совершили покупку на 10000 рублей, то на ваш бонусный счет будет зачислено 200 рублей

Подробнее

Вентилятор осевой ВО-4М500А Тепломаш
Вентилятор осевой ВО-4М500А Тепломаш
Россия Россия
21 073 21 868 -4%с НДС 22%
Вернем 421.46 руб.Возвращаем 2% от стоимости на ваш бонусный счет за покупку. Например, если вы совершили покупку на 10000 рублей, то на ваш бонусный счет будет зачислено 200 рублей

Подробнее

Вентилятор осевой ВО-4М450А Тепломаш
Вентилятор осевой ВО-4М450А Тепломаш
Россия Россия
15 582 16 170 -4%с НДС 22%
Вернем 311.64 руб.Возвращаем 2% от стоимости на ваш бонусный счет за покупку. Например, если вы совершили покупку на 10000 рублей, то на ваш бонусный счет будет зачислено 200 рублей

Подробнее